Home
About Journal
Introduction
Aim and Scope
Subscription
Editorial Board
Editor in Chief
Members
Guide for Authors
Instructions
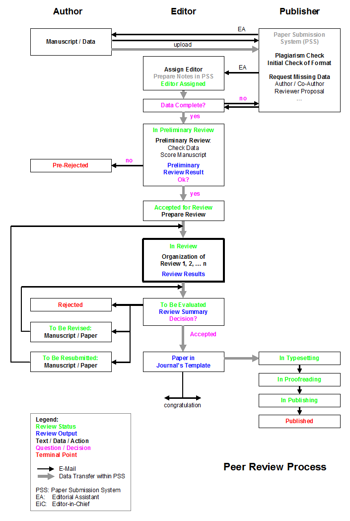
Peer Review Process
Copyright Transfer Agreement
Policies
Publication Ethics
Open Access
Data Sharing Policy
Archiving
News
Contact Us
中文
Peer Review Process
Share:
Quick search
Search term
--Please select--
Title
Author
Abstract
Keywords
Institution
CLC Number
DOI
Search word
From
2025年
2024年
2023年
2022年
2021年
2020年
2019年
2018年
2017年
2016年
2015年
To
2025年
2024年
2023年
2022年
2021年
2020年
2019年
2018年
2017年
2016年
2015年
Volume retrieval
2025年
2024年
2023年
2022年
2021年
2020年
2019年
2018年
2017年
2016年
2015年
External Links
Periodical Office
CNKI
Chinese Institute of Science and Technology
Food & Machinery (shipin yu jixie) - Europub